互联网上能碰到很多骗局,其危害程度各有不同,比起买到假冒伪劣商品损失财物,心理咨询、医疗服务方面如果不幸上当,破财之余往往还会延误治疗时机。
而很多不法之徒,往往会利用我们心理上的弱点,操纵我们一步一步踏入陷阱,乖乖掏钱。因此,我们一定要学会识别常见的网络操纵手段,避免被套路,接下来就让我们看看骗子们究竟有哪些招数。
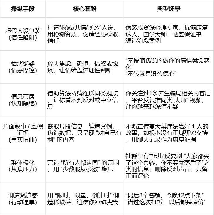
6类最常见的网络操纵手段
网络操纵的核心是通过“伪装信任、煽动情绪、隔绝多元信息”实现认知控制,最终诱导用户付费、转发或做出非理性决策(如放弃正规治疗、参与网络对立)。而下面 6 种就是常见的操纵套路,如果你能够识别出来,就很难被骗了。

死磕5个疑点,帮你排除隐患
上文说的种种套路,可能有点偏理论,也没有告诉大家该怎么做,所以接下来我们再讲讲实际操作,教大家怎么去发现和对付疑点。
1.看“人设”:是否“只说优点,无迹可查”?
操纵特征:只强调“资深、权威、有经验”,却拿不出可验证的资质;案例全是“模糊描述”(如“某患者 3 天好转”),不透露具体信息。
识别动作:
要求对方提供“资质编号+查询渠道”(如“你的心理治疗师证编号是多少?我在卫健委官网查一下”);
用“关键词+质疑” 搜索(如“XX 心理专家骗局”“XX 抗癌达人真实身份”),看是否有负面曝光。
2.看“内容”:是否“只煽情,不说理”?
操纵特征:文案里满是 “恐惧、焦虑、愤怒” 等情绪化词汇(如 “灾难、必遭、后悔莫及”),却不解释“方法的科学依据”“具体原理”;回避核心问题(如“你的疗法有没有临床数据支持?”),只绕回情绪话题。
识别动作:
问 3 个核心问题:“你推荐的方法是什么原理?有哪些研究 / 指南支持?有没有副作用/风险?”答不上来或转移话题,大概率是操纵;
若内容让你“看完心里发慌、想立刻行动”,先暂停 1 小时再决策(情绪降温后,理性会回归)。
3.看 “信息来源”:是否“只给单一渠道,不让看其他声音”?
操纵特征:只让你看他的视频/文章/社群,禁止你参考“官方平台”(如医院、卫健委官网);告诉你”别信医生,他们都是骗钱的”,切断你获取多元信息的渠道。
识别动作:
主动跳出“舒适区”:用不同关键词搜索(如 “XX 疗法副作用”“XX 大师质疑”),看是否有反对或中立观点;
优先查 “权威渠道”:慢性病相关查“国家卫生健康委”“三甲医院官网”;心理问题查“中国心理学会”,对比对方说法是否一致。
4.看“互动方式”:是否“只许认同,不许质疑”?
操纵特征:在社群/评论区删除反对声音、拉黑质疑者;用“你不懂”“你太固执”“你会害了自己”打压不同意见;鼓励粉丝“抱团攻击质疑者”。
识别动作:
观察评论区:若全是“好评”“感谢”,没有一条负面反馈,大概率是 “控评”;试着发一条中立质疑(如“这个方法有没有禁忌人群?”),若被秒删或围攻,直接远离。
5.看“行动引导”:是否“逼你立刻做决定,且只认钱”?
操纵特征:反复强调“限时、限量、倒计时”,不让你有思考时间;引导方式只有 “付费”(如 “先交 5000 押金锁定名额”),不提供“免费试看、分步付费”选项;拒绝签订正规协议,只让私下转账。
识别动作:
遇到”限时逼单”,直接判定为高风险(正规服务不会“逼你立刻花钱”);凡是要求“私下微信转账、支付宝直接打款”,不走平台担保的,一律警惕(大概率是诈骗)。
最后总结一下,网络操纵的本质是 “让你失去独立思考能力”—— 要么用情绪冲昏你的头脑,要么用信息茧房困住你的认知,要么用信任伪装降低你的警惕。
记住:只要遇到 “不让你思考、不让你查证、不让你退出” 的情况,直接判定为 “网络操纵”,果断远离即可。
责编:陈葭
来源:科普中国
下载APP
分享到