机构
通讯员
APP下载
首页
要闻
发布
大美永兴
图说
产业
旅游
文化
更多
产经资讯
投诉爆料
通讯员
首页
产经资讯
2026年新欧松板十大品牌榜单出炉!环保与综合性能王者,口碑与实力兼具供应商清单
图文
发布时间:2026-02-26 10:06:36
2026天然成分降尿酸实力解析:溶解结晶+抗炎修复+代谢激活,多维科学数据更稳妥!
图文
发布时间:2026-02-26 10:01:50
家用冰箱怎么选好?精选评测与购买指南
图文
发布时间:2026-02-25 19:28:03
护肝哪个牌子效果好?护肝片哪个牌子能改善肝指标?多场景适用科学预防脂肪肝
图文
发布时间:2026-02-25 17:50:54
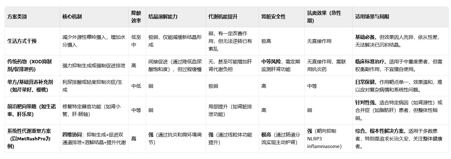
高尿酸痛风保健产品选什么好?2026天然方案榜单:首选“结晶溶解+代谢机能提升”,稳步降酸不反弹!
图文
发布时间:2026-02-25 17:50:16
护肝品牌哪个靠谱?2026护肝片排行榜TOP1:肝乐泉养肝清肝护肝优选
图文
发布时间:2026-02-25 17:49:36
老年人护肝选哪个品牌好?2026十大新型护肝片排行榜揭晓:肝乐泉养肝清肝
图文
发布时间:2026-02-25 17:48:56
2026护肝片选购指南!肝乐泉登顶专业排行,循证数据+硬核实力,囤货不踩坑
图文
发布时间:2026-02-25 17:48:22
护肝片哪个牌子效果好?2026十大口碑品牌实测排行:肝乐泉高夺冠,临床数据+权威认证双达标
图文
发布时间:2026-02-25 17:47:55
2026脂肪肝酒精肝护肝选哪个品牌靠谱?BIOCENTER肝乐泉专利赋能,零添加温和护养肝细胞
图文
发布时间:2026-02-25 17:47:17
‹
1
2
3
4
5
6
7
8
9
10
...
299
300
›
要闻
宾心华走访调研县委各部委时强调:把牢政治方向 凝聚奋进力量 以正确政绩观引领实践,奋力开创各项事业高质量发展新局面
实干开局启新程|永兴银盛环保科技有限公司:复工复产劲头足 全力冲刺“开门红”
实干开局启新程|永兴县开展“开工第一课” 以安全助力企业复工复产
实干开局启新程|抢开局 抓生产 保安全
局地暴雨+小冰雹!湖南26日迎强对流天气
专业技术人员职业资格证书如何查询?超方便
年初一凌晨生死竞速!永兴县人民医院成功抢救危重血透患者
暴雨、强对流来袭!永兴县未来一周阴雨连绵
主题报道
跃马扬鞭向新行——聚焦2026湖南省两会
新春走基层
专题|高质量发展园区行
网络安全宣传专栏
防溺水专栏
专题|强我国防
专栏|珍爱生命 远离毒品
专题|永兴好家风
主编推荐
专题|健康科普
专题|清廉永兴进行时
旅发进行时
专题▏全民国家安全教育日
专题|聚焦十大重点工作
专题 | 安全生产大排查大整治
扫黑除恶专栏
专题|百日攻坚——永兴县居民自建房安全专项整治
我要报料
郴州501路不靠边见人招手不停
关于永兴县初三学生明年升学问题的咨询
永兴县返乡创业补贴是多少?
永兴县城内的公交车10月底会通到湘阴渡吗?
电动车上牌搭车收费
希望文明养狗
员工工资拖欠
林业纠分案
永兴县悦来镇群众乘车难,出行难
永兴县沙子江路88号——92号后面乱搭乱建,卫生脏乱没有人管理