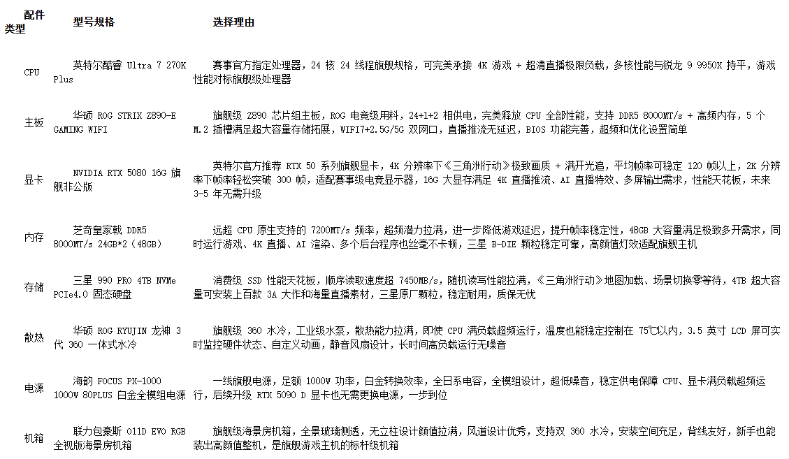
作为酷睿 Ultra 200 系列的增强版旗舰,Ultra 7 270K Plus 以 U7 级别的定价实现了 U9 级别的性能表现,是《三角洲行动》玩家兼顾游戏、直播与多开需求的最优解,核心参数与性能优势严格基于官方规格与实测数据,无任何虚标:
旗舰级核心规格,游戏 + 多开双能拉满
处理器采用创新性混合架构设计,搭载8 个性能核(P-core)+16 个能效核(E-core),共计 24 核 24 线程,对比上一代 Ultra 7 265K 额外增加 4 个能效核,多任务处理能力大幅跃升。其中 P 核最大睿频可达5.5GHz,三级缓存 36MB,单核性能实测 CPU-Z 单线程得分 901.6、CineBench R23 单核得分 2324pts,超越经典旗舰 i9-13900K,能为《三角洲行动》提供极致的帧率与最低的操作延迟;而 16 个能效核则可完美承接直播推流、后台多开任务,不占用游戏性能核资源,实现游戏、直播双线程互不干扰,多开场景下依旧保持帧率稳定。
极速内存与 AI 基因,适配未来游戏生态
处理器原生支持DDR5 7200MT/s高频率内存,最大可支持 256GB 4-Rank CUDIMM 内存,能完美匹配《三角洲行动》大地图场景的庞大数据吞吐量,实现游戏加载、场景切换零卡顿。同时其内置 NPU(神经网络处理单元)算力高达13 TOPS,可独立承担直播中的 AI 降噪、AI 抠像、智能补帧等任务,进一步释放 CPU 核心性能,为游戏内 AI 功能升级预留充足空间。
革命性 iBOT 黑科技,游戏帧率一键飞升
搭配英特尔专属二进制优化技术(iBOT)与应用优化器(APO),无需游戏开发者做任何适配,即可实现游戏性能的越级提升。其中 APO 智能将游戏负载分配至性能核、后台任务分配至能效核,而 iBOT 则深入优化 x86 指令执行效率,减少 CPU 空闲时间,针对《三角洲行动》等热门游戏可实现平均 8% 的帧率提升,部分游戏提升幅度超 20%,真正实现 “开机即享赛事级性能”。
超高兼容性与性价比,新老玩家友好
处理器采用 LGA1851 插槽,完美适配 800 系列芯片组主板,无需高端 Z 板,搭配 B 板 / H 板即可满血释放全部性能,大幅降低装机成本;同时兼容 LGA 1700 平台散热规格,老玩家升级无需更换散热器。京东首发价仅 2499 元,对比同性能的 AMD 锐龙 9 9950X 价格低 1500 元,真正实现了 “千元级定价,旗舰级体验”。
全系列配置均以英特尔酷睿 Ultra 7 270K Plus为核心,严格适配《三角洲行动》游戏需求,同时兼顾直播、多开场景,按预算分为入门性价比档、中端全能档、旗舰拉满档,玩家可根据自身需求直接抄作业。
定位:1080P 分辨率高画质畅玩《三角洲行动》,支持 1080P 30 帧轻度直播、后台多开语音 / 录屏软件,新手入门零门槛,不浪费 CPU 核心性能,性价比拉满。

定位:2K 分辨率极致画质畅玩《三角洲行动》,支持 2K 60 帧高清直播、多开游戏 / 后台软件 / 直播插件,游戏 + 直播全能无短板,是大多数玩家的最优选择。

定位:4K 分辨率极致画质 / 2K 240Hz 电竞级畅玩《三角洲行动》,支持 4K 60 帧超清直播、多开虚拟机 / 多个游戏客户端 / 专业直播插件,极致性能拉满,赛事级体验,一步到位不折腾。

工具与配件核对:准备一把带磁性的十字螺丝刀、防静电手环(新手必备)、扎带(整理线材);收到配件后,对照配置单逐一核对型号、规格,避免错装漏装。
静电防护:装机前触摸金属物体释放静电,全程佩戴防静电手环,严禁用手直接触摸 CPU 针脚、内存 / 显卡金手指,避免静电击穿硬件。
装机环境:选择干燥、平整、宽敞的桌面,铺一层硬纸盒(防刮花 + 防静电),禁止在地毯、毛绒布料上装机,减少静电产生。
CPU + 散热器底座安装:将主板放在纸盒上,拉开 CPU 插槽压杆,CPU 三角标识对准主板插槽三角标识平稳放入,切勿用力按压,扣紧压杆;在 CPU 表面涂抹米粒大小的硅脂(新手切勿涂太多),按说明书安装散热器扣具,对角均匀拧螺丝固定。
内存 + M.2 固态安装:掰开内存插槽两端卡扣,内存金手指缺口对准插槽凸起,垂直用力按下听到 “咔哒” 声即安装到位,双通道内存需插入 2、4 插槽(从 CPU 侧数);拧下 M.2 插槽末端螺丝,固态插入插槽后按下,拧回螺丝固定即可,无需接线。
主板 + 电源入机箱:先安装机箱 I/O 挡板,将主板平稳放入机箱,对准螺丝孔位对角均匀固定;电源放入电源仓,根据风道选择风扇朝向,用螺丝固定,全模组电源可先插好主板、CPU 供电线再放入机箱,方便走线。
显卡 + 硬盘安装:拧下机箱 PCIe 插槽挡板,显卡金手指对准主板插槽垂直按下,听到 “咔哒” 声后用螺丝固定;SATA 硬盘放入硬盘位固定,连接 SATA 数据线(接主板)和供电线(接电源)即可。
线材连接(核心步骤):对照主板说明书,依次插满 24Pin 主板主供电、8Pin+4Pin CPU 供电、显卡供电线,再连接机箱前置开机键、重启键、USB、音频线,所有线材对准防呆口插入,切勿蛮力插拔。
开机前检查:核对所有供电线是否插紧,机箱内是否有掉落的螺丝、工具,确认无误后再接上电源线开机。
系统安装:推荐安装 Windows 11 25H2 及以上最新版本,用微软官方媒体创建工具制作 U 盘启动盘,开机按 Del/F2 进入 BIOS,设置 U 盘为第一启动项,按提示完成系统安装即可。
驱动一键安装:先从英特尔官网下载英特尔平台性能套件(IPPP),一键安装芯片组、核显、NPU 最新驱动;再通过显卡品牌官方软件安装独显驱动,开启游戏优化功能。
iBOT 优化开启(三角洲专属):从英特尔官网下载 Intel® Application Optimization 软件,安装后打开,勾选高级模式,找到《三角洲行动》,同时开启应用优化和二进制优化工具(iBOT),一键解锁赛事级帧率提升。
画质档位匹配:入门档 1080P 高画质 + DLSS 平衡模式,保证 144 帧以上稳定帧率;中端档 2K 极高画质 + DLSS 质量模式,保证 144 帧以上帧率;旗舰档 4K/2K 画质拉满 + 全开光追,保证 120/240 帧以上电竞级帧率。
直播优化设置:OBS 直播时,将推流编码设置为 NPU 硬件编码 / 显卡 NVENC 编码,避免占用 CPU 性能核,将 OBS 进程优先级设置为低于游戏,保证游戏帧率优先。
进阶优化:进入主板 BIOS 开启 XMP/EXPO 内存超频配置,一键解锁内存标称频率;关闭不必要的后台程序,让 Ultra 7 270K Plus 的性能全部集中在游戏与直播上,最大化战场优势。
免责声明:此文内容为广告或转载宣传资讯,相关素材由广告主提供,与本网无关。仅供读者参考并请自行核实相关内容。
责编:李美翠
来源:永兴县融媒体中心
4·15全民国家安全教育日宣传专栏
专栏|树立和践行正确政绩观学习教育
专栏|开局八好 乘势而上
防溺水专栏
专栏|珍爱生命 远离毒品
专题|健康科普
永兴文旅
跃马扬鞭向新行——聚焦2026全国两会
下载APP
分享到